令和8年度佐久広域連合広域観光専門部会の活動内容
令和8年4月24日、佐久広域連合では組織市町村観光担当課長で構成する広域観光専門部会を開催しました。
当日は始めに組織市町村、広域連合が取り組む観光施策の今年度の予定について情報交換等を行いました。
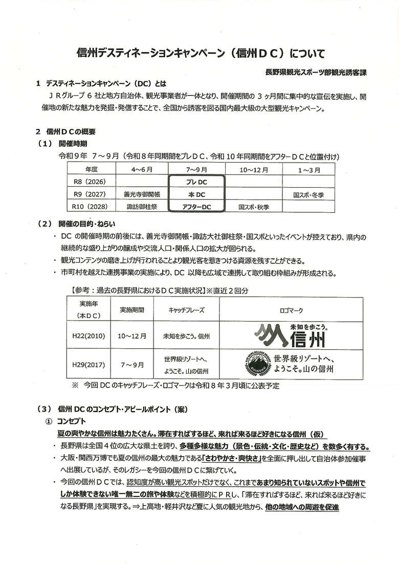
次に長野県佐久地域振興局商工観光課長から令和9年7月から9月に実施する「信州デスティネーションキャンペーン」に向けた県での役割、取り組みについて情報共有がありました。
また、宿泊税を活用した整備計画などについても情報共有が行われました。



令和7年度佐久広域連合広域観光専門部会の活動内容
令和7年12月25日、佐久広域連合では組織市町村観光担当課長で構成する広域観光専門部会を開催しました。
当日は始めに組織市町村、広域連合が取り組む観光施策の状況について情報交換等を行いました。
次に長野県佐久地域振興局商工観光課長からしなの鉄道観光列車「ろくもん」を利用した地域の食文化やお酒を取り入れたツアー、広域連携による異業種ワークショップについて報告を受けました。また、長野県観光スポーツ部観光誘客課観光振興担当係長から令和9年7月から9月に実施する「信州デスティネーションキャンペーン」に向けたイベント・観光素材(コンテンツ)について情報提供の依頼がありました。


最後に佐久地域における人手不足解消と関係人口創出・拡大に向けて広域連合と(株)おてつたびの連携協力、協働等について意見交換を行いました。

令和6年度佐久広域連合広域観光専門部会の活動内容
令和7年1月10日、組織市町村観光担当課長で構成する佐久広域連合広域観光専門部会では、令和6年9月南佐久の玄関口として開業した「道の駅 八千穂高原」を林駅長の案内によりオブザーバー参加の長野県佐久地域振興局商工観光課長とともに見学しました。
「道の駅 八千穂高原」見学

1階の直売所「みなさく マルシェ Bloomin」は地元農家のこだわり野菜や季節のおすすめ商品が揃い、アウトドア用品店も豊富な品揃えを誇り、屋内型のクライミング・ピナクルを備えています。2階の屋内交流スペースは広々とし、屋内型公園として雨でも楽しめる場所になっています。

観光案内所「八千穂高原ビジターセンター」では南佐久エリアの観光情報を発信し、併設の「やちカフェ」ではオリジナルブレンドコーヒーを味わえます。駅長から観光客の受け入れに寄与するほか、地元特産品である新鮮な野菜や果物の魅力、地域文化を発信する場として多くの皆様に愛される道の駅にしていきたいとの説明を受け、今後における業務の参考になりました。
情報交換・広域観光専門部会

見学後、組織市町村や佐久地域振興局が取り組む観光施策の状況について情報交換を行いました。その後、広域観光専門部会を開催し、佐久広域連合武者事務局長から佐久広域圏の玄関口としてJR佐久平駅隣接「プラザ佐久」の活用などについてあいさつがあり、専門部会では広域的な観光振興に関して意見交換を行いました。
